中国政府网
|
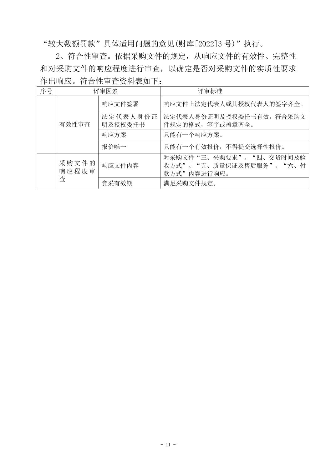
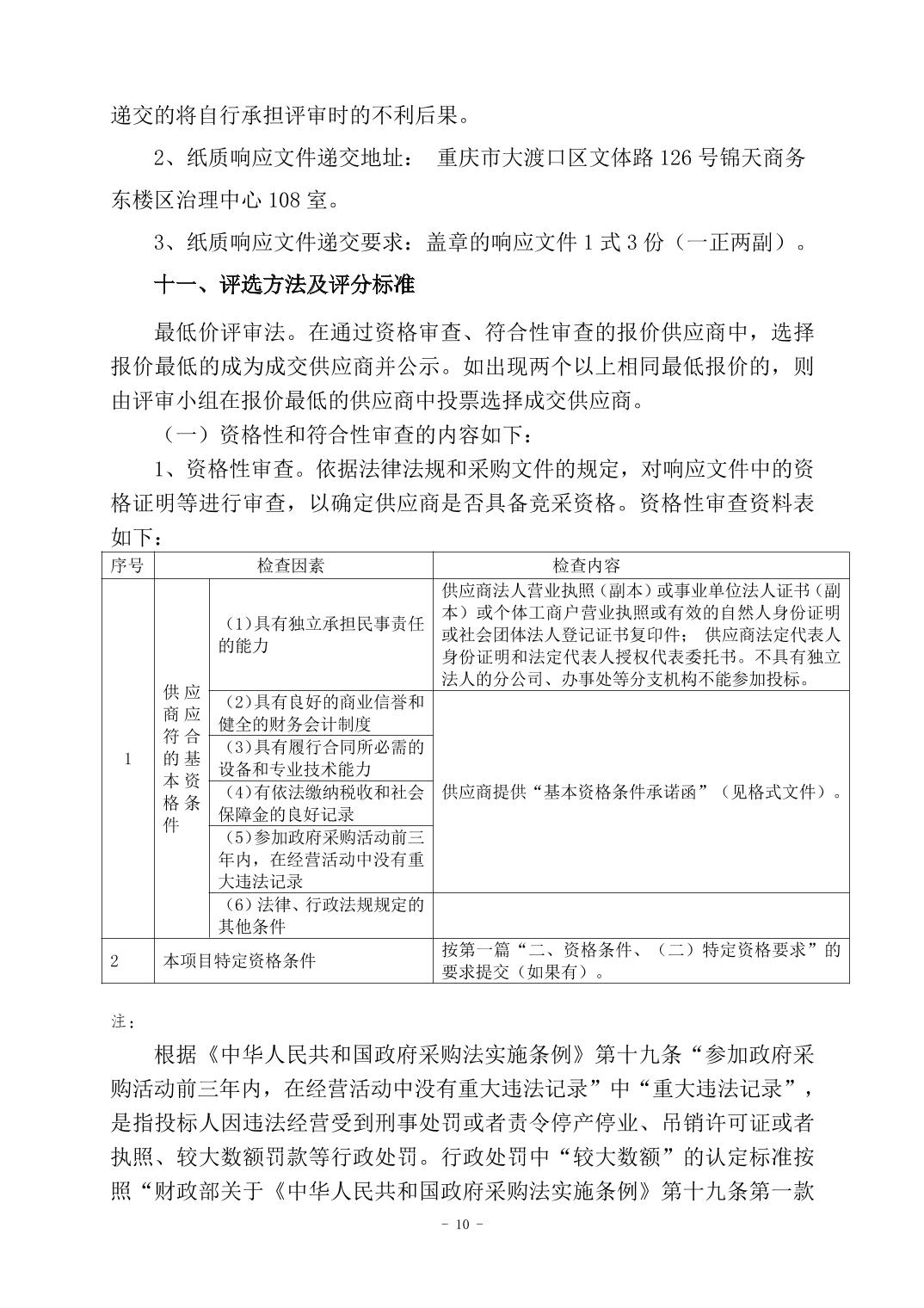
重庆市人民政府网
|
部门街镇
部门
街镇
区级部门
区发展和改革委员会
区教育委员会
区科技局
区经济和信息化委员会
区民政局
区司法局
区财政局
区人力社保局
区生态环境局
区住房和城乡建设委员会
区城市管理局
区交通运输委员会
区农业农村委员会
区商务委员会
区文化和旅游发展委员会
区卫生健康委员会
区退役军人事务局
区应急管理局
区审计局
区统计局
区招商投资局
区医保局
区国资管理中心
市级驻区机构
区公安分局
八桥镇
建胜镇
跳磴镇
新山村街道
跃进村街道
九宫庙街道
春晖路街道
茄子溪街道
无障碍
|
关怀版
|
繁
|
长辈版
登录
|
注册
注销
网站支持IPV6
首页
政务公开
政务服务
政民互动
招商引资
大渡口概况
数据发布
您当前的位置:
首页
>
公示公告
大渡口区治理中心指挥大厅声环境治理项目招标公告
日期:
2026-04-21
大
中
小
扫一扫在手机打开当前页
15624231
大渡口区治理中心指挥大厅声环境治理项目招标公告
86593
公示公告
2026-04-21
国务院部门网站
外交部
国防部
国家发展和改革委员会
教育部
科学技术部
工业和信息化部
国家民族事务委员会
公安部
民政部
司法部
财政部
人力资源和社会保障部
自然资源部
生态环境部
住房和城乡建设部
交通运输部
水利部
农业农村部
商务部
文化和旅游部
国家卫生健康委员会
退役军人事务部
应急管理部
人民银行
审计署
国家语言文字工作委员会
国家航天局
国家原子能机构
国家核安全局
国务院国有资产监督管理委员会
海关总署
国家税务总局
国家市场监督管理总局
国家广播电视总局
国家体育总局
国家统计局
国家国际发展合作署
国家医疗保障局
国务院参事室
国家机关事务管理局
国家认证认可监督管理委员会
国家标准化管理委员会
国家新闻出版署(国家版权局)
地方政府网站
北京
天津
河北
山西
内蒙古
辽宁
吉林
黑龙江
上海
江苏
浙江
安徽
福建
江西
山东
河南
湖北
湖南
广东
广西
海南
重庆
四川
贵州
云南
西藏
陕西
甘肃
青海
宁夏
新疆
香港
澳门
台湾
新疆生产建设兵团
市政府部门网站
市发展改革委
市教委
市科技局
市经济信息委
市民族宗教委
市公安局
市民政局
市司法局
市财政局
市人力社保局
市规划自然资源局
市生态环境局
市住房城乡建委
市城管局
市交通局
市水利局
市农业农村委
市商务委
市文化旅游委
市卫生健康委
市退役军人事务局
市应急局
市审计局
市政府外办
市国资委
市市场监管局
市体育局
市统计局
市医保局
市机关事务局
市金融监管局
市信访办
市中心项目管理局
市大数据发展局
政府口岸物流办
市国动办
市公共资源交易监管局
市林业局
市药监局
市知识产权局
西部科学城重庆高新区管委会
万盛经开区管委会
重庆经开区管委会
市供销合作社
区(县)政府网站
两江新区
万州区
黔江区
涪陵区
渝中区
大渡口区
沙坪坝区
九龙坡区
南岸区
北碚区
巴南区
长寿区
江津区
合川区
永川区
南川区
綦江区
大足区
璧山区
铜梁区
潼南区
荣昌区
开州区
梁平区
武隆区
城口县
丰都县
垫江县
忠县
云阳县
奉节县
巫山县
巫溪县
石柱县
秀山县
酉阳县
彭水县
其他网站
市委组织部
市委宣传部
市委统战部
市委政法委
市委直属机关工委
市政协
市高法院
市检察院
民盟市委会
致公党市委会
九三学社市委会
台盟市委会
市总工会
团市委
市科协
市社科联
市文联
市残联
市贸促会
市红十字会
市委党校
市委党史研究室
重庆社科院
三峡博物馆
红岩博物馆
重庆社会主义学院
市农科院
重庆仲裁办
重庆市税务局
人行重庆营管部
重庆证监局
重庆银保监局
重庆海关
市通信管理局
市邮政管理局
市地震局
重庆通信研究院
市教科研究院
市教育考试院
市公租房管理局
重庆农村土地交易所
市住房公积金中心
重庆市科学技术研究院
首页
>
公示公告