| [ 索引号 ] | 115001040092864473/2023-00010 | [ 发文字号 ] | |
| [ 主题分类 ] | 交通 | [ 体裁分类 ] | 预案 |
| [ 发布机构 ] | 大渡口区交通局 | ||
| [ 成文日期 ] | 2023-06-20 | [ 发布日期 ] | 2023-06-20 |
| [ 索引号 ] | 115001040092864473/2023-00010 |
| [ 发文字号 ] | |
| [ 主题分类 ] | 交通 |
| [ 体裁分类 ] | 预案 |
| [ 发布机构 ] | 大渡口区交通局 |
| [ 发布日期 ] | 2023-06-20 |
| [ 成文日期 ] | 2023-06-20 |
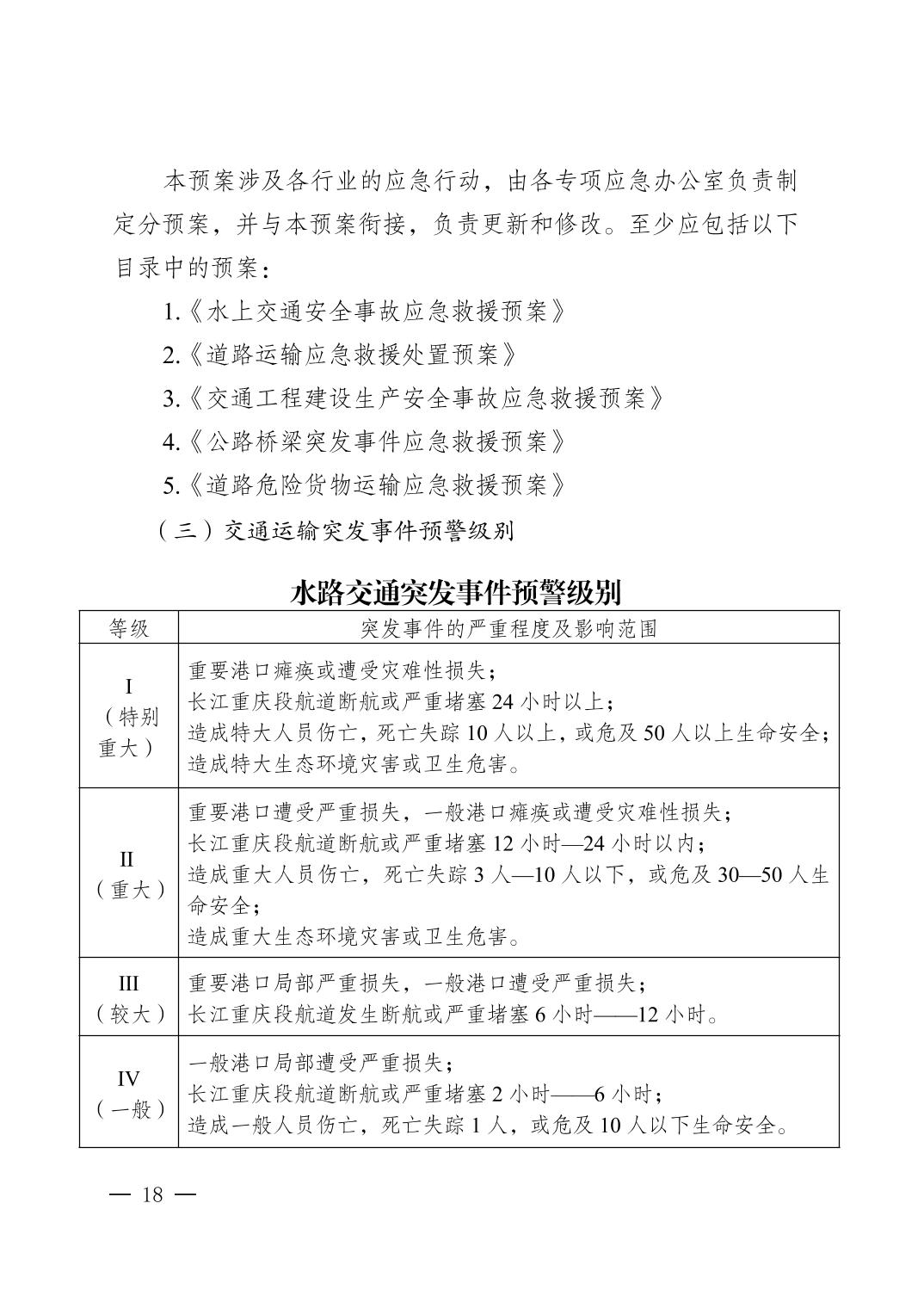
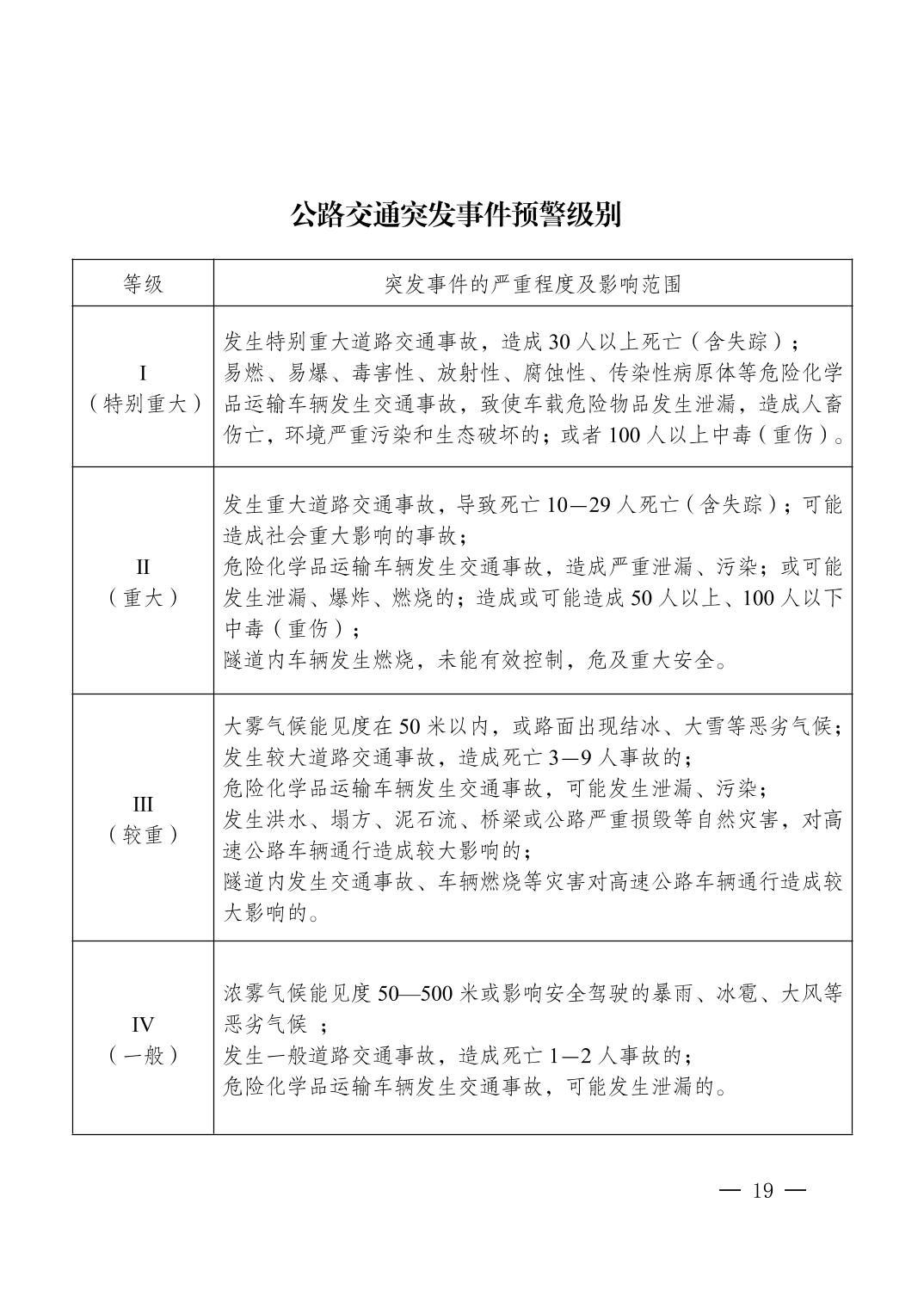
大渡口区交通局关于修订《大渡口区交通运输突发事件综合应急预案》的通知