| [ 索引号 ] | 1150010400928648XB/2022-00177 | [ 发文字号 ] | |
| [ 主题分类 ] | 财政 | [ 体裁分类 ] | 财政预算、决算 |
| [ 发布机构 ] | 大渡口区财政局 | ||
| [ 成文日期 ] | 2022-12-30 | [ 发布日期 ] | 2022-12-30 |
| [ 索引号 ] | 1150010400928648XB/2022-00177 |
| [ 发文字号 ] | |
| [ 主题分类 ] | 财政 |
| [ 体裁分类 ] | 财政预算、决算 |
| [ 发布机构 ] | 大渡口区财政局 |
| [ 发布日期 ] | 2022-12-30 |
| [ 成文日期 ] | 2022-12-30 |
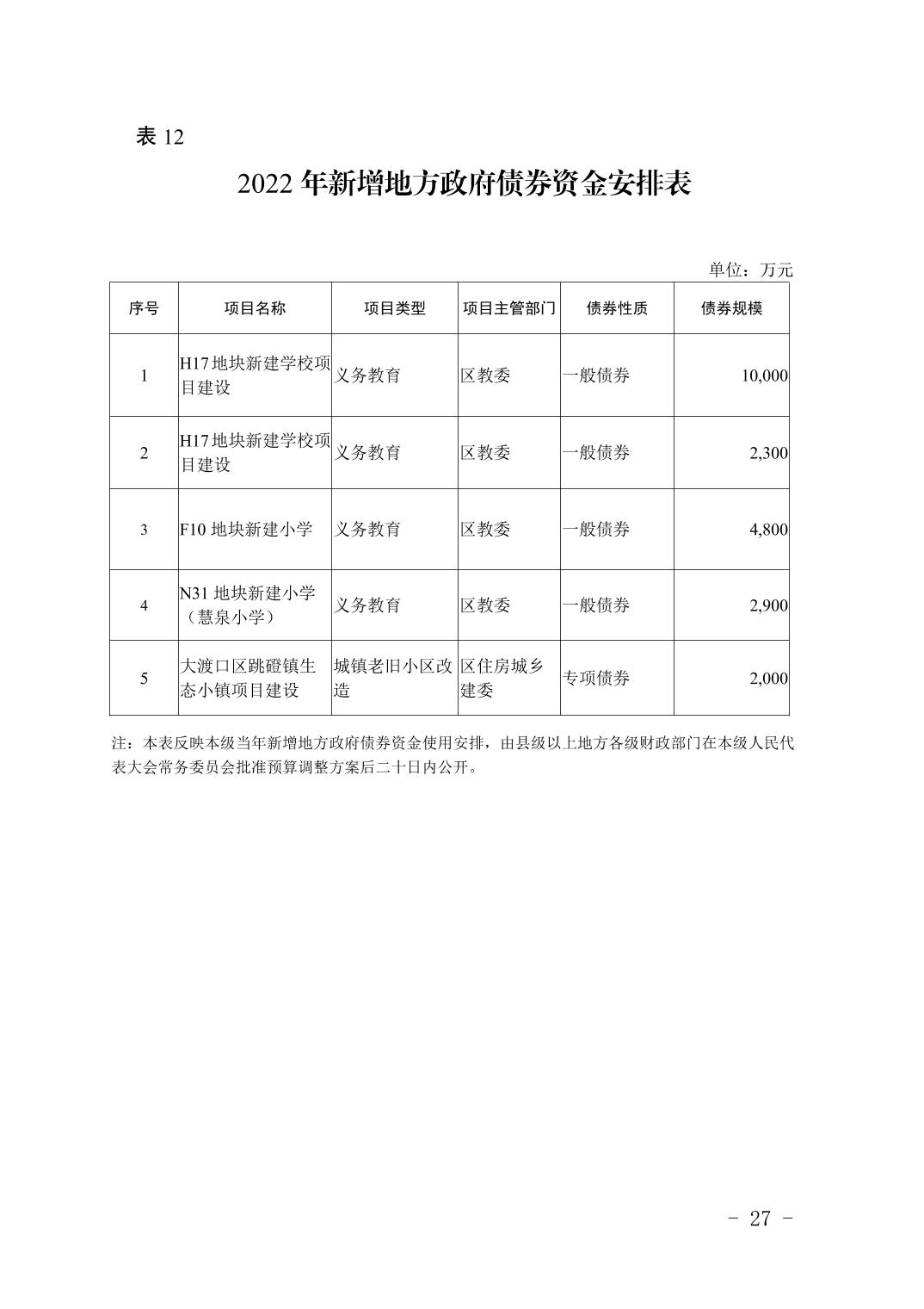
重庆市大渡口区人民政府关于2022年预算调整方案(草案)的报告